欢迎你访问南阳市发展改革委!
欢迎访问南阳市发展改革委!今天是:
          首页 >> 政策法规 >>正文
河南省人民政府办公厅关于印发河南省实施扩大内需战略三年行动方案(2023—2025年)的通知

发布时间:2023-07-13 南阳发改委 阅读次数:

河南省人民政府办公厅
关于印发河南省实施扩大内需战略三年行动方案
(2023—2025年)的通知
豫政办〔2023〕30号

各省辖市人民政府,济源示范区、航空港区管委会,省人民政府各部门:

《河南省实施扩大内需战略三年行动方案(2023—2025年)》已经省政府同意,现印发给你们,请认真贯彻落实。

河南省人民政府办公厅

2023年6月30日

河南省实施扩大内需战略三年行动方案

(2023—2025年)

为深入贯彻落实《扩大内需战略规划纲要(2022—2035年)》《“十四五”扩大内需战略实施方案》,更好发挥内需拉动作用,推动全省经济发展质量更高、效益更好、速度更快、更可持续,制定本行动方案。

一、总体要求

(一)指导思想。以习近平新时代中国特色社会主义思想为指导,全面贯彻党的二十大精神,坚持以习近平总书记视察河南重要讲话重要指示为总纲领、总遵循、总指引,落实省第十一次党代会部署,完整、准确、全面贯彻新发展理念,紧抓加快构建新发展格局战略机遇,着力推动高质量发展,锚定“两个确保”,实施“十大战略”,更好统筹国内国际两个大局,更好统筹疫情防控和经济社会发展,更好统筹发展和安全,把扩大内需战略同深化供给侧结构性改革有机结合,不断强化投资、消费、出口、物流“四个拉动”,加快培育完整内需体系,加强需求侧管理,以创新驱动、高质量供给引领和创造新需求,促进供需在更高水平上实现动态平衡,充分释放和激发市场潜力,积极服务和融入国内经济大循环,促进国内国际双循环良性互动,为扎实推进中国式现代化建设河南实践、奋力谱写新时代新征程中原更加出彩的绚丽篇章提供强劲动力和坚实支撑。

(二)主要目标。

——内需规模稳步跃升。有效投资的关键作用持续发挥,投资质量和效益不断提升,固定资产投资保持年均两位数增长。消费的基础性作用显著增强,高品质消费新场景、新业态、新模式不断增加,社会消费品零售总额突破3万亿元、年均增长9%以上,超大规模市场优势充分发挥。

——内需潜能有效释放。城乡区域发展差距和居民生活水平差距逐步缩小,累计城镇新增就业330万人以上,居民人均可支配收入增长和经济增长协调同步,收入增速持续高于全国平均水平,基本公共服务均等化水平明显提升,多层次社会保障体系更加健全,在实现共同富裕上取得更为明显的实质性进展。

——供给质量显著提升。粮食总产量持续稳定在650亿公斤以上、力争达到700亿公斤,制造业增加值、服务业增加值占地区生产总值的比重分别达到30%、50%,产业基础高级化、产业链现代化水平明显提高,供给体系对全国统一大市场的适配性进一步增强。

——市场体系更加完善。统一开放、竞争有序、制度完备、治理完善的高标准市场体系基本建成,要素配置质量和效率明显提升,现代流通体系更加便捷通畅,营商环境市场化、法治化、国际化水平显著提高,公平竞争制度建设取得重大进展,市场主体保持平稳增长、质量提升。

——经济循环畅通高效。区域经济循环的卡点堵点基本消除,社会物流总费用与地区生产总值的比率下降至13%左右,制度型开放高地建设迈出更大步伐,进出口总值突破1万亿元,国内大循环重要支点和国内国际双循环战略链接功能作用显著增强。

二、全面促进消费,加快消费提质升级

坚持把恢复和扩大消费摆在优先位置,顺应消费升级趋势,提升传统消费,稳定大宗消费,培育新型消费,扩大服务消费,着力满足广大人民群众个性化、多样化、高品质消费需求。

(一)持续提升传统消费。

1.强化吃穿用等基本消费供给。大力推进豫菜振兴,增加健康、营养农产品和食品供给,推动信阳菜等产业化、品牌化发展,坚持不懈制止餐饮浪费。积极推动豫酒振兴,支持本土龙头酒企提高品质和设计水平、创新营销模式,支持豫酒全国化发展,构建“原粮基地—酿造基地—洞藏基地—消费体验中心”一体的产业链条。大力发展优质高端棉纺、绿色纤维、特种面料、品牌服装,培育女裤、针织服装、鞋帽等区域品牌,优化消费体验。积极适应智能化、健康化、时尚化消费需求,加快智能可穿戴、智能家居等产品研发推广,积极开发休闲运动类产品、功能类食品,推出一批融合中原文化与现代时尚审美的国货新品。(省工业和信息化厅、商务厅按职责分工负责)

2.进一步释放出行消费潜力。落实购车优惠政策,鼓励各地出台支持汽车以旧换新等政策,引导银行业金融机构加大汽车消费信贷支持力度,举办新能源汽车下乡惠民、中原国际车展等系列活动,推动二手车流通规模化、规范化发展。完善停车场、加氢站等设施,优化城市充电设施服务网络,加快加油站、高速公路服务区、客货运枢纽等区域充电设施和适宜使用新能源汽车的农村地区充电设施建设,到2025年累计建成各类充电桩(枪)25万个以上、集中式公用充换电站6000座以上。推进郑州城市群国家燃料电池汽车示范应用。(省商务厅、住房城乡建设厅、交通运输厅、发展改革委、人行郑州中心支行、省科技厅、工业和信息化厅、财政厅、自然资源厅按职责分工负责)

3.促进居住消费健康发展。坚持“房子是用来住的、不是用来炒的”定位,鼓励各地因城施策采取发放购房补贴、契税补贴等措施,支持人才购房落户和城乡居民合理住房消费需求。积极做好不动产“带押过户”工作,鼓励建立跨银行业金融机构贷款协同机制,推进登记、贷款、放款、还款等环节无缝衔接。健全多主体供给、多渠道保障、租购并举的住房制度,增加保障性租赁住房供给,完善长租房政策,培育专业化、规模化住房租赁企业,开展节能家电、环保家具租赁业务。制定住房公积金支持新市民租购住房政策。(省住房城乡建设厅、自然资源厅、河南银保监局、人行郑州中心支行、省商务厅按职责分工负责)

4.拓展传统消费新空间。加快实施首店引进、新品首发等专项行动,大力吸引知名品牌首店、旗舰店、体验店、连锁店集聚,鼓励国际品牌企业开设直营门店、品牌工厂。培育壮大夜购、夜食、夜游、夜娱、夜宿、夜行规模,打造多业态融合的夜经济场景,每年培育5—10个省级夜经济消费集聚区。加快建设郑州、洛阳国际消费中心城市,支持南阳建设区域性消费中心城市。(省商务厅、发展改革委、文化和旅游厅按职责分工负责)

(二)积极扩大服务消费。

5.推进文旅消费提质扩容。深入实施文旅文创融合战略,高水平推进重要遗址考古发掘和保护展示,推动豫剧、太极拳、陶瓷等非遗活态保护传承,谋划构建国家级博物馆群落,推进隋唐大运河国家文化公园、仰韶村国家考古遗址公园、殷墟遗址博物馆、汉魏洛阳城遗址博物馆等标志性项目建设,打造黄河国家文化公园重点建设区,塑造“行走河南·读懂中国”品牌体系。支持博物馆、文化馆、图书馆等公共文化机构开发文创产品,每年推出3—5部在全国具有较大影响力的艺术精品,打造“黄河之礼”文旅文创消费品牌。大力发展全域旅游,加快旅游景区精品改造提升,创新发展红色旅游、自驾游、康养旅游等业态。落实带薪休假制度。鼓励各地实施景区门票减免、淡季免费开放等措施。举办省文旅文创发展大会和文旅文创消费季活动。组织开展“新时代新征程新风貌”十大群众文化活动,持续深化书香河南建设,打造“中国节日”“中国节气”“中国发明”文化品牌节目集群。(省文化和旅游厅、发展改革委、省委宣传部按职责分工负责)

6.增加养老育幼服务消费。实施普惠养老专项行动,开展居家、社区和公共设施适老化建设改造,加快布局日间照料机构等社区养老服务设施,支持建设家庭养老床位和提供居家上门服务。实施托育服务能力倍增行动,鼓励和支持有条件的幼儿园招收2—3岁幼儿,支持企事业单位和社会组织等社会力量提供普惠托育服务,建设一批具有带动效应、承担一定指导功能的示范性综合托育机构,推进婴幼儿照护服务示范城市创建,到2025年每个城市社区开办1家以上提供托育服务的机构。(省民政厅、卫生健康委、发展改革委、自然资源厅、住房城乡建设厅按职责分工负责)

7.提供多层次医疗健康服务。鼓励发展全科医疗服务,增加专科医疗有效供给,推进家庭医生签约服务升级。积极培育健康产业,支持发展健康咨询、心理辅导、养生美容等健康服务。实施妇幼健康服务能力提升计划,推广生育全程“一站式”优质服务,完善危重孕产妇和新生儿救治网络。提速提质推进中医药强省建设,加快12个国家区域中医(专科)诊疗中心、26个省中医专科诊疗中心、32个省区域中医专科诊疗中心以及中医特色重点医院、中西医结合旗舰医院建设,打造“豫医服务”中医药专科专病品牌,强化覆盖全生命周期的中医药服务。开展药品、医用耗材集中带量采购,完善医药服务价格形成机制。(省发展改革委、卫生健康委、妇联、医保局按职责分工负责)

8.提升教育服务质量。加大郑州大学、河南大学“双一流”建设力度,推进河南农业大学等7所高校的11个学科开展“双一流”创建,全面推进高校结构布局、学科学院、专业结构调整优化,争取建成1所高水平中外合作大学。推进职普融通、产教融合、科教融汇,优化提升职业学校办学条件,打造一批高水平职业院校。加快普通高中多样化、有特色发展,到2025年高中阶段毛入学率达到93.5%,培育100所普通高中多样化发展省级示范校。深入推进义务教育优质均衡发展和城乡一体化,加快普惠性幼儿园建设。支持和规范民办教育发展,全面规范校外培训行为。(省教育厅、发展改革委按职责分工负责)

9.促进群众体育消费。广泛开展全民健身运动,完善全民健身场地设施,加快体育场、室外体育活动场、体育馆、游泳馆、全民健身综合馆和健身路径、健身步道、体育公园建设,全面构建“15分钟健身圈”,到2025年新建、改建75个左右体育公园和一批足球场。支持各类公共体育场馆免费或低收费开放,推进社会和学校体育场地设施开放共享。大力发展足球、篮球、排球、乒乓球、网球等职业联赛,推动郑开国际马拉松赛、焦作太极拳交流大赛、郑州国际少林武术节、安阳航空运动文化旅游节等赛事品牌化、规范化、精品化发展。(省体育局、发展改革委、教育厅按职责分工负责)

10.推动家政服务提质扩容。深入开展家政服务业提质扩容“领跑者”行动,发展员工制家政企业,推进家政服务进社区,到2025年建成50个家政服务示范社区网点、培育30家员工制家政试点企业。鼓励本科院校、职业院校开设家政服务相关专业,加快培育建设产教融合型家政企业,支持符合条件的家政企业举办家政服务类职业院校。推动家政与养老、托幼、物业等业态融合创新发展,支持家政企业在社区设立服务网点。开展家政企业信用建设行动,推行家政品牌企业认定和服务质量第三方认证。(省发展改革委、商务厅、教育厅按职责分工负责)

(三)加快培育新型消费。

11.支持线上线下商品消费融合发展。加快传统线下业态数字化改造和转型升级,支持行业龙头平台企业垂直整合餐饮、外卖、家政、超市、住宿等生活服务资源,大力发展在线定制、即时配送、社区服务等新消费业态,打造一批面向生活服务业的开放平台。加快培育本土平台企业,支持知名电商企业在我省设立区域性、功能性总部,建设一批综合性电商平台。拓展沉浸式、体验式、互动式消费新场景,支持在大型综合体、商圈商街布局体验店,推动领军电商平台布局线下超级体验店,建设一批智慧超市、智慧商店、智慧餐厅、智慧书店。(省发展改革委、商务厅、工业和信息化厅按职责分工负责)

12.培育“互联网+社会服务”新模式。积极发展“互联网+教育”,推广远程协同教学、虚拟操作培训,发布微课堂、共享图书馆、虚拟教室等智能学习应用。加快互联网医院建设和服务应用推广,优化拓展线上咨询、诊疗、预约检查、送药上门全流程服务。深入发展在线文娱,持续推进景区、文化馆、博物馆和有条件的体育场馆智慧化改造。培育智能体育大赛品牌,大力发展体育穿戴设备制造和智慧化体育运动场景,开拓全民健身线上线下互动新模式。(省教育厅、卫生健康委、文化和旅游厅、体育局按职责分工负责)

13.促进共享经济和新个体经济发展。支持网约车、共享住宿、无接触配送等共享资源的商业模式创新,推进网络货运发展和网约车合规化,鼓励大型平台企业推出家政、养老、托育等服务场景。大力发展直播电商、网络销售等新型消费,组织举办直播电商大赛,建设放心消费直播间和直播电商基地,提升本地农特产品、服装发饰、特色产业等品牌力,打造河南特色产品直播电商集聚区。支持线上多样化社交、短视频平台规范有序发展。(省商务厅、交通运输厅、文化和旅游厅按职责分工负责)

(四)大力倡导绿色低碳消费。

14.积极发展绿色低碳消费市场。扩大新能源汽车在公共交通、环境卫生、邮政快递、城市物流等领域应用,建立动力电池回收管理利用体系,拓展换电和电池租赁服务。开展家电以旧换新活动,促进智能冰箱、智能空调、智能洗衣机、智慧厨卫等绿色智能家电消费。健全废旧家电、消费电子等耐用消费品回收处理体系,推广生产企业“逆向回收”等模式。加强绿色设计产品开发推广,创建工业产品绿色设计示范企业,到2025年培育100个绿色设计产品和节能节水技术装备产品。(省发展改革委、生态环境厅、交通运输厅、住房城乡建设厅、邮政管理局、工业和信息化厅、商务厅按职责分工负责)

15.倡导节约集约的绿色生活方式。深入开展节约型机关、绿色家庭、绿色学校、绿色社区、绿色商场等创建行动。完善生活垃圾分类制度体系,基本建成分类投放、分类收集、分类运输、分类处理的生活垃圾处理体系。加快城市公交专用道建设,构建以公共交通为主导、步行和自行车交通统筹发展的绿色出行体系。推广应用绿色建材,开展绿色建材应用示范,倡导绿色装修,鼓励选用绿色建材、家具和节能家电。落实政府采购节能产品、环境标志产品优先采购和强制采购政策,到2025年政府采购绿色产品比例达到30%。持续推进过度包装治理,制定禁止不可降解一次性塑料制品规定,严格一次性塑料制品禁限管理。(省发展改革委、事管局、妇联、教育厅、住房城乡建设厅、商务厅、交通运输厅、财政厅、市场监管局按职责分工负责)

(五)完善促进消费的体制机制。

16.持续释放服务消费潜力。实施宽进严管,加快取消充分竞争性服务业准入限制,进一步放开旅游、文化、体育、健康等领域服务消费市场准入,加大向社会力量购买群众体育赛事活动力度。对电力、油气等行业中具有自然垄断属性的服务领域,根据不同行业特点实行网运分开,放宽上下游竞争相对充分服务业准入门槛。按照政事分开、事企分开、管办分离的要求,持续推进教育、科技、文化、卫生、体育等领域事业单位改革。(省发展改革委、商务厅、文化和旅游厅、体育局、卫生健康委、省委编办按职责分工负责)

17.加强消费者权益保护。完善消费者权益保护政策、公益诉讼制度、多元化消费纠纷解决机制。开展“提振消费信心,放心消费在中原”系列活动,强化消费信用体系建设,开展消费投诉信息公示工作,严厉打击线上线下销售侵权假冒商品、发布虚假广告等违法行为,积极倡导实体店经营者主动作出无理由退货承诺,推动线下实体店无理由退货承诺县(市、区)全覆盖,营造安全放心的消费环境。(省市场监管局牵头负责)

三、优化投资结构,拓展投资空间

牢固树立“项目为王”鲜明导向,完善扩投资体制机制,加大重点领域补短板力度,促进投资规模合理增长、结构不断优化,更好发挥投资对优化供给结构和促进经济增长的关键作用。

(一)建立项目建设主动轮工作机制。

18.深入实施“三个一批”项目建设活动。逐季开展“三个一批”项目建设活动,修订完善“三个一批”活动评价办法,推行“一项目一清单一台账”管理,适时开展集中观摩点评活动,推动形成签约项目拼落地、开工项目赶进度、投产项目抢达效的工作闭环,力争每年新签约、开工、投产项目各2000个。强化重大项目谋划储备,统筹用好省级政府投资重大项目前期工作经费,提高项目包装质量和成熟度。建设重要项目挂图作战系统,落实“双百工程”项目领导分包机制,高效安排建设进度,科学精准落实环保管控措施,打造项目建设的河南环境、河南生态。(省发展改革委牵头负责)

19.开展重要项目建设集中攻坚行动。完善重大项目部门联合会商、交办督办等机制,落实区域评估、联合审验、容缺办理等创新举措,提速立项、用地、规划、环评、施工许可等前期手续办理,加快重大项目落地实施。坚持“要素跟着项目走”,建立重大项目资金、用地、能耗等保障协调机制,发挥中央预算内投资和政府专项债券等资金引导撬动作用,完善政银企对接长效机制,深化开发区“承诺制+标准地”改革,用好国家加大重点项目用地保障力度、省重大项目重点企业白名单等政策制度,加强土地、能耗等指标省级统筹,鼓励重大项目通过市场化交易获取能耗等指标。出台实施支持民间投资发展方案,鼓励引导民间资本参与基础设施、科技创新、制造业转型升级等领域重大项目建设。(省发展改革委、自然资源厅、住房城乡建设厅、生态环境厅、财政厅按职责分工负责)

(二)推进重点领域补短板投资。

20.加快交通基础设施建设。实施铁路拓展成网、机场强枢增支、公路加密提质、水运通江达海等重大工程,加快郑州新郑国际机场三期扩建工程、平顶山经漯河至周口高铁、南阳经信阳至合肥高铁、高速公路“13445”工程、“两河两港”等重大项目建设,构建“米+井+人”综合运输通道格局。巩固提升郑州国际性综合交通枢纽地位,增强洛阳、南阳、商丘全国性综合交通枢纽能级,加快安阳、信阳、漯河、周口功能性和其他区域性综合交通枢纽建设,打造“1+3+4+N”综合交通枢纽体系。推进都市圈交通基础设施一体化,加快郑开大道智能化改造工程、平安大道快速化改造工程等项目建设,打通沿黄高速公路和南北岸沿黄快速通道,形成立体互联、直连直通的内畅网络。(省发展改革委、交通运输厅按职责分工负责)

21.加强能源基础设施建设。强化电力安全保障,加快省域500千伏主网架、市域220千伏支撑电网和城乡配电网建设,开工三门峡灵宝、济源逢石河、汝阳菠菜沟等抽水蓄能电站。加强煤炭清洁高效利用,建成平顶山矿区夏店、梁北二井等矿井,推进平顶山矿区瓦斯综合利用实验项目建设。实施油气外引工程,推动锦州—郑州成品油管道全线贯通,建成西气东输三线河南段等国家干线,推进中原文23二期等地下储气库项目建设。推广应用可再生能源,加快风电、光伏发电等项目建设,到2025年力争建成郑州、开封、濮阳、周口4个千万平方米地热供暖规模化利用示范区。(省发展改革委牵头负责)

22.加快水利基础设施建设。推进袁湾水库、汉山水库、淮河流域重点平原洼地治理、海河流域蓄滞洪区、洪汝河治理和郑开同城东部供水等工程,开工建设昭平台水库扩容、黄河小浪底库周地质灾害影响处理等重大水利工程,加快前坪水库灌区、引丹灌区二期、故县水库灌区、商丘南水北调供水、南水北调中线观音寺、沙陀湖调蓄等重大水利项目前期工作。强化防洪排涝薄弱环节建设,推进卫河共产主义渠、惠济河等重要支流治理,实施少林、老虎洞等南水北调中线左岸病险水库除险加固工程。推进农村供水“四化”、大中型灌区续建配套与现代化改造等设施建设,到2025年农村规模化供水工程覆盖农村人口的比例达到60%。(省水利厅、发展改革委按职责分工负责)

23.完善物流基础设施网络。加快郑州空港型、洛阳生产服务型等10个国家物流枢纽和30个区域物流枢纽建设,推进郑州、许昌、鹤壁、洛阳、濮阳等城乡高效配送城市试点工作,争创国家物流枢纽经济示范区。高标准建设中欧班列郑州集结中心、郑州国际陆港新址,依托郑州航空港站建设高铁物流基地,加快货运枢纽、物流园区集疏运道路建设,开通35条多式联运示范线路,建成20个多式联运型物流园区。推进郑州、商丘国家骨干冷链物流基地建设,支持洛阳、新乡、漯河等争创国家骨干冷链物流基地,完善农产品仓储保鲜冷链物流设施,到2025年培育5个左右省级骨干冷链物流基地。(省发展改革委、交通运输厅、商务厅、农业农村厅、中国铁路郑州局集团按职责分工负责)

24.加大生态环保设施建设力度。加快完善生活垃圾分类投放、收集、运输和处理体系,支持三门峡市渑池县、鹤壁市山城区建设国家大宗固体废弃物综合利用示范基地,支持各地依托开发区和静脉产业园建设一批循环经济产业园区。加强生态环境保护修复,开展太行山区人工造林和飞播造林,加强伏牛山区石漠化治理,推进桐柏—大别山区退化林修复和退化湿地恢复,实施湿地保护修复工程,推进生物多样性保护重大工程实施。(省发展改革委、住房城乡建设厅、工业和信息化厅、生态环境厅、林业局按职责分工负责)

25.完善社会民生基础设施。加快建设10个国家级区域医疗中心,争创省中医一附院国家中医类医学中心,布局建设15个省医学中心和60个省区域医疗中心。推进市、县级医院可转换传染病区建设,完善省、市、县三级传染病救治网络。加强乡村小规模学校和乡镇寄宿制学校建设,合理有序增加城镇义务教育学校学位。实施学前教育扩容提质行动,加快发展农村学前教育,满足城乡适龄幼儿就近入园需求。提升县级公共文化设施水平,加强广播电视传输覆盖等设施建设。(省发展改革委、卫生健康委、教育厅、文化和旅游厅、广电局按职责分工负责)

26.加快补齐市政基础设施短板。持续开展城市内涝系统治理,加快污水管网建设和更新改造,推进海绵城市建设,到2025年县级城市建成区黑臭水体消除比例达到90%以上。加强城镇老旧小区改造和完整社区建设,到2025年新开工改造75万户。实施智能化市政基础设施建设改造,推广应用智能传感器、智能视频、自动识别等信息化管理监督手段,推进新型智慧城市试点工作,打造全场景数字孪生城市。(省住房城乡建设厅、发展改革委按职责分工负责)

27.加强新型基础设施建设。出台支持重大新型基础设施建设提速方案和政策措施,在信息通信、智慧交通、智慧能源等领域加快形成全国领先优势。全面升级信息基础设施,实施“双千兆”网络协同工程,推动10G—PON规模部署,加强新型数据中心和边缘数据中心建设,打造郑州、洛阳新型数据中心集群,争取建设国家(郑州)新型互联网交换中心,加快中部算力高地建设,建设国家北斗导航位置服务数据中心河南分中心,到2025年建成5G基站25万个,互联网骨干直联点总带宽达到2800G。加速发展融合基础设施,实施工业互联网创新发展工程,建成“天眼”智能监测系统、安全生产智能化监管平台等设施,推进安罗、郑洛智慧高速和沙颍河智慧航道、周口港智慧港口等智慧交通基础设施建设,到2025年智慧高速通车里程超过1000公里。前瞻布局创新基础设施,建成超短超强激光实验装置,启动建设水灾变模拟试验、智能医学研究等设施,争取新建一批光电信息领域重大创新平台。(省发展改革委、工业和信息化厅、通信管理局、交通运输厅、科技厅按职责分工负责)

28.强化本土优质工程建设企业培育。出台支持建筑业骨干企业发展政策措施,培育一批具有较强市场竞争力、行业影响力的建筑业企业。支持河南交投、中豫国际港务、河南水投、中豫建投、豫信电科、河南国际等企业做大做强施工板块,加强对外合作,提升市场份额。鼓励企业采取联合体投标等方式参与轨道交通、机场、水利、新型基础设施等重大项目建设。建立重点项目供需对接机制,组织举办建材产品推介会,鼓励项目施工单位与优质建材企业签订中长期合同。(省住房城乡建设厅、发展改革委、省政府国资委按职责分工负责)

四、推动城乡区域协调发展,释放内需潜能

统筹实施以人为核心的新型城镇化战略和乡村振兴战略,推动中心城市“起高峰”、县域经济“成高原”,增强城乡区域发展的整体性、协调性,为释放内需潜在势能提供重要支撑。

(一)推进以人为核心的新型城镇化。

29.推动中心城市和都市圈高质量发展。加快郑州国家中心城市建设,协同推进主城区活力再造和航空港区“二次创业”,打造国内一流、国际知名的创新高地、先进制造业高地、开放高地、人才高地。出台实施郑州都市圈发展规划,推进重点产业带建设和交界地区融合发展,构建便捷高效的通勤圈、梯次配套的产业圈、便利共享的生活圈,打造中西部地区人口与经济要素集聚高地。推进洛阳中原城市群副中心城市、南阳省域副中心城市建设,形成辐射带动区域联动发展的增长极。做大做强省辖市城市经济,强化中心城区与毗邻县(市)的规划统筹,有序推进城区撤乡镇设街道。(省发展改革委、工业和信息化厅、交通运输厅、民政厅按职责分工负责)

30.推进以县城为重要载体的城镇化建设。制定关于推进以县城为重要载体的城镇化建设的实施意见,推进产业配套设施提质增效、市政公用设施提档升级、公共服务设施提标扩面、环境基础设施提级扩能等重点工程,创建一批县城城镇化示范县,培育一批50万人口的中等城市和20万人以上的现代化小城市,打造农村人口就近就地市民化的主要载体。持续深化县域放权赋能改革、省直管县财政体制改革、开发区管理制度改革等县域经济“三项改革”,复制推广践行县域治理“三起来”示范县(市)经验。(省发展改革委、住房城乡建设厅、工业和信息化厅、教育厅、卫生健康委、生态环境厅、财政厅、省委改革办按职责分工负责)

31.推进农业转移人口市民化。进一步推动户籍制度改革,健全以经常居住地登记户口制度,完善财政转移支付、城镇建设用地新增指标与农业转移人口市民化挂钩相关政策。持续完善居住证制度,推进居住证持有人全面享有高质量教育、医疗、就业、社保等基本公共服务。完善农村产权流转市场体系,健全进城落户农民农村土地承包权、宅基地使用权、集体收益分配权“三权”市场化退出机制和配套政策。(省发展改革委、公安厅、教育厅、卫生健康委、人力资源社会保障厅、农业农村厅按职责分工负责)

(二)积极推动农村现代化。

32.推进“184”乡村建设行动。统筹乡村基础设施和公共服务布局,科学编制乡村规划,实施农村道路畅通、农村防汛抗旱和供水保障、乡村清洁能源建设、农产品仓储保鲜冷链物流设施建设、数字乡村建设、村级综合服务设施提升、农房质量安全提升和农村人居环境整治提升等八大工程,统筹推进城乡教育服务、公共文化服务、医疗卫生服务、社会保障服务等四项基本公共服务均等化,加强农村基层组织建设,深入推进农村精神文明建设,建设宜居宜业和美乡村。开展乡村建设示范县、示范乡镇、示范村创建活动,争创国家级美丽宜居村庄,打造乡村建设样板。(省农业农村厅、自然资源厅、交通运输厅、水利厅、发展改革委、通信管理局、广电局、商务厅、住房城乡建设厅、教育厅、文化和旅游厅、人力资源社会保障厅、卫生健康委、省委组织部、宣传部按职责分工负责)

33.丰富乡村经济形态。实施冷链食品、休闲食品、特色功能食品、预制菜、数字赋能、品牌设计等六大升级行动,推动农产品加工业提质升级,培育省级预制菜研发生产基地30个左右、原料供应基地10个以上,打造酸辣粉等预制菜品牌。加快发展都市生态农业和现代设施农业,因地制宜发展沟域经济、林下经济和乡土特色产业。大力发展休闲农业,实施文化产业赋能乡村振兴计划,开展民宿走县进村活动,在城市周边打造一批集康养休闲、观光游览、文化体验等功能于一体的乡村田园综合体。巩固提升农村集体产权制度改革成果,发展新型农村集体经济。(省农业农村厅、工业和信息化厅、粮食和储备局、文化和旅游厅按职责分工负责)

34.完善乡村市场体系。健全农村流通服务网络,实施“互联网+”农产品出村进城工程和“数商兴农”行动,布局建设一批田头小型冷藏设施和集仓储保鲜、初级加工、冷链配送于一体的产地冷链集配中心,到2025年实现省辖市农产品骨干冷链物流基地建设全覆盖。开展电商进农村综合示范,推广直播带货、网红打卡等电商新模式,宣传推介“豫农优品”公用品牌,到2025年省级以上农业品牌达到1500个以上。推进工业品下乡行动,布局建设一批立足乡村、贴近农民的生活消费服务综合体,促进农村品质消费、品牌消费。持续打击制售假冒伪劣产品违法行为,规范农村市场秩序。(省农业农村厅、商务厅、发展改革委、市场监管局按职责分工负责)

35.健全城乡融合发展体制机制。坚持以工补农、以城带乡、城乡统筹,把县域作为城乡融合发展的重要切入点,构建促进城乡规划布局、要素配置、产业发展、基础设施、公共服务、生态保护等协同发展的体制机制,促进空间融合、要素融合、产业融合。加快许昌国家城乡融合发展试验区建设,支持许昌高质量建设城乡融合共同富裕先行试验区,创建一批省级城乡融合发展试验区。(省发展改革委牵头负责)

(三)推动区域协调发展。

36.全力实施重大国家战略。深入实施黄河流域生态保护和高质量发展战略,聚力打好环境问题整治、深度节水控水、生态保护修复攻坚战,实施河道和滩区综合提升治理工程,加快秦岭东段洛河流域山水林田湖草沙一体化保护和修复工程建设。推进南水北调后续工程高质量发展,实施南水北调中线工程水源地历史遗留废弃矿山生态修复等重大工程,推进总干渠两侧生态保育带建设,深化丹江口库区及上游流域水环境综合治理与可持续发展试点,确保一泓清水永续北送。(省发展改革委、生态环境厅、林业局、自然资源厅、水利厅按职责分工负责)

37.全方位推进区域合作发展。推进洛阳、济源深度融合,强化与三门峡发展联动,加快晋陕豫黄河金三角承接产业转移示范区建设,打造郑洛西高质量发展合作带。强化南阳与信阳、驻马店协作互动,加快淮河、汉江生态经济带建设,深化信阳与苏州对口合作,打造中原—长三角经济走廊。依托战略通道强化商丘、周口东向开放协作,积极承接长三角地区产业转移。推动安阳、鹤壁、濮阳深化与京津冀制造业、物流、文旅等领域合作,启动建设豫鲁毗邻地区黄河流域高质量发展示范区。深化京豫战略合作。全面落实豫粤战略合作框架协议,在科技创新、枢纽经济等领域持续深化豫鄂合作。(省发展改革委牵头负责)

五、提高供给质量,带动需求更好实现

面向需求结构变化和供给革命,大力实施创新驱动科教兴省人才强省、换道领跑等战略,以高质量供给进一步满足、开发、引领需求,推动更多产业、产品进入中高端、成为关键环。

(一)创建国家区域科技创新中心。

38.打造一流创新平台。高水平推进省科学院重建重振与中原科技城建设、国家技术转移郑州中心“三合一”融合发展,加快引进一流大学(科研机构)郑州研究院,打造集聚研发机构、科创资本、创新人才的环省科学院创新生态圈。一体推进省实验室、中试基地、产业研究院建设,加快融入国家实验室体系,围绕隧道掘进装备、光电信息等特色优势领域争创一批国家级创新平台。提质发展郑洛新国家自主创新示范区。加快构建标准化双创载体体系,到2025年全面建成30个全要素、低成本、便利化、开放式的智慧岛。(省科技厅、科学院、发展改革委、省委组织部按职责分工负责)

39.培育一流创新主体。实施创新型企业树标引领行动、高新技术企业倍增计划、科技型中小企业“春笋”计划,分级建立创新型中小企业、省级专精特新中小企业、国家级专精特新“小巨人”企业、制造业单项冠军企业梯队培育库,推进规模以上工业企业研发活动全覆盖,培育一批国家级单项冠军企业和产品、100家创新龙头企业、300家“瞪羚”企业。支持龙头企业牵头组建创新联合体,协同开展核心基础零部件、关键基础材料、关键基础软件、先进基础工艺、产业技术基础研究攻关,到2025年组建50家产业研究院、50家中试基地和20家“体系化、任务型、开放式”的创新联合体。(省科技厅、工业和信息化厅按职责分工负责)

40.打造一流创新生态。聚焦科创企业、研发机构、双创活动,加快建立覆盖科创主体全生命周期的金融服务体系,促进科技、金融、产业深度耦合、良性循环。推进以新型研发机构为方向的科研机构改革,优化“揭榜挂帅”、“赛马制”、PI制等组织方式,实施以信任和绩效为核心的科研经费管理改革,支持有条件的高校和科研院所开展赋予科研人员职务科技成果所有权或长期使用权试点。统筹实施“中原英才计划”,开展顶尖人才突破行动、领军人才集聚行动、青年人才倍增行动等,持续举办中国·河南招才引智创新发展大会,吸引集聚高层次创新创业人才。(省科技厅、教育厅、人力资源社会保障厅、省委组织部按职责分工负责)

(二)加快建设制造业强省。

41.做大做强重点产业链。落实加快构建现代化产业体系着力培育重点产业链的推进工作方案,健全由省领导担任链长、单个部门牵头的专班推进机制,制定“图谱+清单”及支持政策,“一链一策”推进28个重点产业链延链补链强链,重点实施比亚迪新能源乘用车及动力电池、洛阳石化百万吨乙烯、富士康增资扩产、航空港区新型显示基地等标志性、牵引性项目,持续提升产品附加值、品牌影响力、产业竞争力。强化材料、装备、电子信息、化工等上游行业与终端消费品供需衔接,增加原辅材料、零部件本地供应,进一步健全配套生产体系。推动新兴产业融合化、集群化发展,每年培育打造5—8个省级战略性新兴产业集群,到2025年力争战略性新兴产业增加值占规模以上工业增加值的比重超过30%。(省工业和信息化厅、发展改革委按职责分工负责)

42.加快推动数字化转型。培育壮大先进计算、物联网、网络安全等优势产业,推进超聚变全球总部、海康威视郑州智能制造基地、信大捷安标识认证安全芯片等重大项目建设,加快建设郑州国家新一代人工智能创新发展试验区,力争到2025年数字经济核心产业增加值占地区生产总值比重比2020年提高2.5个百分点。开展智能制造试点示范行动,加强工业互联网平台培育推广,争创国家级数字化转型促进中心、智能化仓储物流示范基地、数字农业创新应用基地,在高标准农田示范区推广5G+智慧农业项目。加快数字政府建设,依托数字手段推动优质医疗、教育、文化等服务向农村延伸。(省发展改革委、科技厅、工业和信息化厅、行政审批政务信息管理局按职责分工负责)

43.推进服务业和制造业深度融合发展。推动现代物流、金融服务、科技服务等生产性服务业向专业化和高端化延伸,开展服务型制造示范培育,拓展研发设计、供应链协同、系统解决方案、柔性化定制、全生命周期管理等增值服务,引导制造业企业提供“产品+服务”,培育100个左右服务型制造示范企业、30个左右服务型制造标杆。加快建设设计河南,大力发展工业设计、建筑设计、文旅设计、乡村设计,推动“设计+”实现各领域融合赋能,支持郑州建设“设计之都”,到2025年建成国家级工业设计中心20家、一流设计学院10个。(省发展改革委、工业和信息化厅按职责分工负责)

44.推动开发区高质量发展。制定深化管理制度改革、推动开发区高质量发展的实施意见,推动出台《河南省开发区高质量发展促进条例》,编制全省开发区发展规划纲要,完善开发区考核评价办法。深化开发区“三化三制”改革,推行“管委会+公司”模式,开展产业转型示范开发区创建,强化主导产业集群培育和“运营公司+产业基金”招商,实施开发区土地利用综合评价,促进节约集约高效用地,全面提升产业规模、扩大项目投资、激发企业活力、优化制度环境。(省发展改革委、自然资源厅按职责分工负责)

(三)加快建设农业强省。

45.做大做强高效种养业。推动种养业布局区域化、生产标准化、经营规模化、发展产业化、方式绿色化、产品品牌化,加快优质专用小麦、花生、草畜、林果、蔬菜、花木、茶叶、食用菌、中药材、水产品等十大优势特色农产品生产基地建设,调整结构、优化品种、提升品质,不断提高农业质量效益和竞争力。实施肉牛奶牛产业发展行动计划,加快40个养牛大县和18个奶业重点县建设,启动培育一批肉羊大县,配套建设黄河滩区优质牧草带,打造全国重要的牛羊产品生产加工基地,力争到2025年十大优势特色农业产值达到6500亿元以上。加快发展种养有机结合的循环农业,推进农业绿色发展先行区建设。(省农业农村厅牵头负责)

46.推进农业全产业链发展。按照“一群多链、聚链成群”原则,推进面、肉、油、乳、果蔬五大重点食品产业集群建设,打造20条优势特色产业链。推动农业产业化国家重点龙头企业品种培优、品质提升、品牌打造和标准化生产,力争到2025年培育100个以上年产值超十亿元、10个以上年产值超百亿元、2个以上年产值超千亿元的农业“链主”企业,打造10个以上国家全产业链典型县,形成小麦、生猪、花生等省域全产业链价值超千亿元的重点链。(省农业农村厅、粮食和储备局按职责分工负责)

47.健全现代农业装备和服务支撑体系。推动农业全链条科技化改造,加强大中型、智能化、复合型农业机械研发应用,强化农机农艺融合,整省推进主要农作物生产全程机械化和农田宜机化改造,健全省、市、县、乡四级农技推广网络,建设“全程机械化+综合农事”服务中心。做优农产品质量品牌,扩大认证农产品供给和影响,完善原产地产品保护扶持、质量标识和可追溯制度,创建一批农产品区域公用品牌。加强动物防疫和农作物病虫害防治。(省农业农村厅、工业和信息化厅按职责分工负责)

(四)加强标准质量品牌建设。

48.加快建设标准河南。全面实施标准化战略,推进标准化创新发展、制造业标准化领航、河南标准“走出去”、社会治理标准化强基、服务业标准化提升等重点工程,实现农业、工业、服务业和社会事业等领域标准全覆盖。开展地方标准提质行动、团体标准培优行动、企业标准强基行动,争取每年参与制定2—3项国际标准、200项以上国家标准、100项以上行业标准,培育企业标准“领跑者”10个以上。加快国家技术标准创新基地(郑洛新)建设,健全标准计量、认证认可、检验检测等基础设施体系,争创国家级质量标准实验室和标准验证点。做大做强省检测中心、豫检集团。(省市场监管局牵头负责)

49.推进质量强省建设。开展重点工业产品质量安全排查治理、产品质量安全监管“护农”、“一老一小”等重要消费品质量安全守护、质量技术帮扶“提质强企”等重点行动,建立覆盖线上线下的重要产品追溯体系,推行质量基础设施“一站式”服务。深入实施品牌发展战略,建立健全品牌梯次培育体系,推进“美豫名品”公共品牌建设,培育500个以上“美豫名品”公用品牌、100个以上地理标志产品,争创全国质量品牌提升示范区。深化知识产权强省建设,开展知识产权提质增效、知识产权保护等系列行动,力争到2025年每万人高价值发明专利拥有量达到3件。(省市场监管局牵头负责)

六、健全现代市场和流通体系,促进产需有机衔接

坚决拆壁垒、破坚冰、解痛点、疏堵点,健全市场体系基础制度,着力优化生产要素配置,不断提高产品流通循环效率,促进供给与需求紧密结合、动态适配。

(一)提升要素市场化配置水平。

50.加快培育数据要素市场。推动政务数据、公共数据、社会数据低成本采集、高效率归集与低能耗存储,加快建设数据资源池,到2025年建成10个以上全国领先的行业数据库。探索建立数据产权、流通交易、收益分配、安全治理等制度体系,完善数据质量标准规范,培育提升数据服务能力。开展数据要素价值化试点,加快建设郑州数据交易中心,支持郑州、新乡等开展公共数据确权授权试点,推动公共数据以产品或服务等形式向社会提供。支持郑州、开封、洛阳、新乡、许昌等地开展数据要素市场培育城市试点。(省发展改革委、工业和信息化厅、行政审批政务信息管理局按职责分工负责)

51.畅通劳动力流动渠道。统筹城乡就业政策,破除劳动力、人才流动障碍,推动人才跨区域、跨领域、跨部门流动配置,充分激发社会性流动活力。优化国有企事业单位面向社会选人用人机制,畅通企业、社会组织人员进入党政机关、国有企事业单位渠道。依托全国统一的社会保险公共服务平台和医疗保障信息平台,推进社会保险关系、基本医疗保险关系等转移接续顺畅便利。(省人力资源社会保障厅、医保局按职责分工负责)

52.推动经营性土地要素市场化配置。健全城乡统一的建设用地市场,深化农村集体经营性建设用地入市改革试点。完善混合用地供给政策,按照国土空间规划和用途管制要求,允许不同产业用地类型合理转换,增加混合产业用地供给。扩大国有土地有偿使用范围,对使用划拨土地的项目鼓励以出让、租赁方式供地,省级统筹补充耕地指标重点支持重大基础设施项目建设。健全建设用地“增存挂钩”机制,开展批而未供和闲置土地盘活整治专项行动。(省自然资源厅牵头负责)

53.完善知识等要素配置机制。完善知识产权保护政策体系,依法适用惩罚性赔偿制度,健全知识产权纠纷多元解决机制,严厉打击恶意申请注册商标行为。加快推进国家知识产权运营公共服务平台交易运营(郑州)试点平台建设,支持重大技术装备、重点新材料等领域自主知识产权开展市场化运营,高标准建设河南数据知识产权公共存证平台,申建1家知识产权保护中心或快维中心。(省市场监管局牵头负责)

(二)积极融入全国统一大市场。

54.加快建立公平统一市场。全面实施市场准入负面清单制度,实施外商投资准入前国民待遇加负面清单管理,实行“全国一张清单”管理模式。加强重点领域反垄断和反不正当竞争执法,清理取消企业在要素获取、准入许可、经营运行、标准制定、招投标、政府采购等方面存在的差别化待遇。健全公平竞争审查机制,强化公平竞争审查刚性约束,防止滥用行政权力排除和限制竞争行为。实施交通物流、水电气暖等领域涉企收费常态化规范化监管,切实减轻各类市场主体的不合理负担。拓展公共资源交易平台功能,逐步将平台覆盖范围扩大到自然资源、资产股权、环境权等公共资源领域。(省发展改革委、市场监管局按职责分工负责)

55.健全现代商贸流通体系。改造农村传统商业网点,发展新型乡村便利店,布局建设一批乡镇商贸中心。开展县域商业体系综合示范县创建,加强农村电商、农产品供应链等商业基础设施建设,推进县城综合商贸服务中心改造提升。推动城市商圈错位发展,培育认定一批省级示范步行(商业)街、示范智慧商圈,推进城市“一刻钟便民生活服务圈”示范建设。支持农副产品、小商品、建材、汽车等大型商品交易市场加快连锁经营布局,打造一批区域特色商品贸易集散基地。(省商务厅牵头负责)

七、深化改革开放,增强内需发展动力

坚持深化改革与扩大开放相互促进,打造市场化、法治化、国际化营商环境,建设新时代制度型开放高地,强化链接双循环制度匹配、资源配置,更大程度、更高效率释放内需潜力。

(一)优化营商环境激发市场活力。

56.开展营商环境综合配套改革。制定实施营商环境综合配套改革方案,加强体制机制、制度政策等谋划研究,强化与国际规则标准接轨,提升资源要素市场化配置水平,打造市场化、法治化、国际化营商环境。持续深化一件事一次办、交房即交证、全面推行惠企政策免申即享等营商环境5项工作,深入开展全省营商环境评价和专项整改,推动以评促改、以评促优。健全企业权益保护体制机制,修订营商环境投诉举报处理办法,高效运行营商环境投诉举报中心。(省发展改革委、市场监管局、司法厅、商务厅、省委编办按职责分工负责)

57.健全现代产权制度。加强产权保护和激励,完善平等保护产权的政策体系,健全产权执法司法保护制度,推动涉产权冤错案件依法甄别纠正常态化、机制化,加强对非公有制经济财产权的刑法保护。完善农村产权价值评估、流转交易、担保等综合服务体系,稳慎推进农村宅基地制度改革试点工作。(省公安厅、法院、检察院、司法厅、农业农村厅按职责分工负责)

58.加快建设信用河南。推进信用法治建设,完善信用制度体系,强化信用信息归集、共享、公开、应用,建立公共信用信息同金融信息共享机制,到2025年信用数据归集共享数量超过150亿条。加快构建以信用为基础的新型监管机制,开展公共信用综合评价,完善信用承诺制,健全守信激励和失信惩戒机制。丰富拓展“信用+”惠民便企应用场景,推广“信易贷”模式,支持行业领域融资服务平台接入全国中小企业融资综合信用服务平台网络。(省发展改革委、人行郑州中心支行按职责分工负责)

(二)发挥对外开放对内需的促进作用。

59.完善开放通道体系。拓展“郑州—卢森堡”双枢纽合作模式,持续办好“空中丝绸之路”国际合作论坛,制定实施推动郑州新郑国际机场国际客运、货运高质量发展的政策措施,吸引国际大型货代企业在郑州设立区域分拨中心和运营基地。加快“陆上丝绸之路”扩量提质,拓展中欧班列欧洲、中亚、东盟等国际干线物流通道,实施中欧班列省内货源发掘和“班列+园区”行动。大力发展“丝路电商”,推广“产业带+跨境电商”发展模式,引导企业布局建设双向贸易平台和海外仓。加快整合重组省内港口资源,促进内河港口与沿海港口联动发展。(省发展改革委、交通运输厅按职责分工负责)

60.提升开放平台功能。高水平打造河南自贸试验区2.0版,深化“边境后措施”改革,支持郑州片区建设河南省RCEP(区域全面经济伙伴关系协定)示范区,推进开封片区国家文化出口基地建设,加快洛阳片区构建国际智能制造合作创新生态体系,争取设立中国(河南)自贸试验区空港新片区,布局建设一批自贸试验区开放创新联动区。推动航空港区航空口岸、功能性口岸、综合保税区联动发展,建成全国重要的进口药品集散分拨中心、邮政枢纽口岸综合基地,打造口岸经济高质量发展示范区。(省商务厅、发展改革委按职责分工负责)

61.持续提升利用外资水平。坚持大项目、“专精特新”小项目并举和内资项目、外资项目齐抓,强化港资、台资、日韩、世界500强四个外资专班招引联动,组织企业参加进博会、厦洽会、服贸会、中博会、东盟博览会等重大经贸活动,争取招引一批“小巨人”企业和基地型、龙头型重大项目。落实外商投资准入前国民待遇加负面清单管理制度,推进外商投资权益保护地方性立法,强化与负面清单管理相适应的事中事后监管。高标准建设中德(许昌)、中日(开封)等国际合作产业园区,支持外商投资在豫设立研发中心、开展科技研发创新活动,吸引一批产业链核心领域创业团队和企业入驻,打造高质量外资集聚地。积极筹办全国工商联十三届一次常委会议、主席高端峰会暨全国优强民营企业助推河南高质量发展大会。(省商务厅、发展改革委按职责分工负责)

62.扩大重要商品和服务进口。积极开展与群众生活密切相关的进口贸易,主动扩大先进技术装备、关键零部件、紧缺资源产品、优质消费品、高水平民生服务等领域进口,扩大汽车、食用水生动物、冰鲜水产品、肉类、水果、粮食、药品等商品进口规模。完善提升跨境电子商务零售进口药品、汽车平行进口等试点平台功能,布局建设一批集展示、交易于一体的进口商品线上线下综合平台。依托郑州航空港进口贸易促进创新示范区建设优质产品进口集散地,支持有条件的地方申建国家进口贸易促进创新示范区。(省商务厅、发展改革委按职责分工负责)

八、扎实推动共同富裕,厚植内需发展潜力

牢固树立以人民为中心的发展思想,加快完善收入分配格局,健全社会保障制度,促进社会公平正义,在扎实推动共同富裕中提升居民消费能力、创造更高质量需求。

(一)持续优化初次分配格局。

63.提升就业质量增加劳动者劳动收入。坚持就业优先战略和积极就业政策,支持发展劳动密集型产业和吸纳就业能力强的服务业,健全就业风险监测预警、常态化援企稳岗等机制。实施高校毕业生就业创业促进行动,建立经济社会发展对高校毕业生需求预测机制,定期统计、收集、发布岗位需求信息。优化农村劳动力省内区域间和省际劳务协作,强化残疾人、零就业家庭人员、最低生活保障家庭人员、低保边缘人口等困难群体就业兜底帮扶。支持创业带动就业、多渠道灵活就业等,规范发展新就业形态。(省人力资源社会保障厅、教育厅、民政厅按职责分工负责)

64.扩大中等收入群体规模。高质量推进“人人持证、技能河南”建设,拓宽技能型劳动者上升通道,到2025年持证人员总量达到3000万人。优化高校和职业院校专业布局,不断提升学校人才培养与产业发展需求的匹配度,推动高校毕业生稳定增收。实施高素质农民培育计划、农村实用人才培养计划,到2025年培育高素质农民总数达到200万人(次)以上。加大创业担保贷款支持力度,完善小微创业者扶持政策体系。健全公共服务体系,合理减轻中等收入群体负担。(省人力资源社会保障厅、教育厅、财政厅、农业农村厅按职责分工负责)

65.提高劳动报酬在初次分配中的比重。健全工资决定、合理增长和支付保障机制,增加一线劳动者劳动报酬。完善工资指导线、企业薪酬调查和信息发布制度,健全最低工资标准调整机制。持续深化机关和事业单位工资、国有企业工资分配等制度改革,探索建立国有企业职业经理人薪酬制度,引导企业通过协商方式合理确定职工工资。规范劳务派遣用工行为,保障劳动者同工同酬,在重点工程项目和中小型农业农村基础设施建设领域大力推广以工代赈方式。完善欠薪治理长效机制,持续推进根治拖欠农民工工资工作。(省人力资源社会保障厅牵头负责)

66.健全各类生产要素参与分配机制。完善劳动、知识、技术、管理、数据等生产要素由市场评价贡献、按贡献决定报酬的机制,探索通过土地、资本等要素使用权和收益权增加中低收入群体要素收入。拓宽居民经营性、财产性收入渠道,鼓励通过创业经营、租赁服务等途径增加收入,创新更多适应家庭财富管理需求的金融产品。鼓励企业用足用好股权、期权等各类中长期激励工具,构建充分体现知识、技术等创新要素价值的收益分配机制,有效激励企业关键岗位核心人才。(省发展改革委、科技厅、人力资源社会保障厅、工业和信息化厅按职责分工负责)

(二)逐步健全再分配机制。

67.优化财政支出结构。坚持“紧日子保基本、调结构保战略”,构建节约型财政保障机制,完善省与市县共同财政事权和支出责任划分,强化社会民生等领域精准保障,推进教育、养老、医疗、住房保障等基本公共服务均等化。加大财力下沉力度,常态化实施财政资金直达机制,落实“三保”预算编制审核、预算执行监控、风险应急处置三项机制,兜紧兜牢“三保”底线。(省财政厅牵头负责)

68.健全社会保障制度。深入实施全民参保攻坚行动,落实企业职工基本养老保险全国统筹制度,开展小型、微型、新业态企业参保专项行动,建立新就业形态群体参保缴费促进引导机制,推进基本养老保险由制度全覆盖到法定人群全覆盖。完善多层次、多支柱养老保险体系,实施企业年金高质量发展行动、职业年金全覆盖工程,推动郑州市个人养老金制度建设先行先试。健全统一规范参保范围、缴费政策和待遇等失业保险基金省级统筹制度,推进工伤保险基金省级统收统支。(省人力资源社会保障厅牵头负责)

(三)重视发挥第三次分配作用。

69.发展新时代慈善事业。完善慈善工作协调机制,实施慈善组织登记认定、年度报告和信息公开制度,规范慈善财产管理,建立慈善力量与社会救助、救灾、公共卫生事件等突发事件应对的统筹衔接机制。(省民政厅牵头负责)

70.健全志愿服务体系。完善社区、社会组织、社工(社会工作者)、社会资源及社区自治组织“五社联动”和社工、义工(志愿者)“两工协作”机制,引导社工和义工共同开展志愿服务,扩大志愿服务组织服务范围和覆盖领域,到2025年志愿服务站点在社区综合服务设施中的覆盖率达到80%以上,实现乡镇(街道)社会工作服务站全覆盖。(省民政厅牵头负责)

九、提升安全保障能力,夯实内需发展基础

坚持下先手棋、打主动仗,把安全发展贯穿扩大内需工作各领域和全过程,不断提高粮食、能源等领域供应保障和应对突发事件的能力,为市场平稳发展提供坚强安全保障。

(一)扛稳粮食安全重任。

71.推进粮食稳产增产。落实国家新一轮千亿斤粮食产能提升行动,实施中原农谷发展规划和核心区建设规划,完善提升国家生物育种产业创新中心等平台功能,支持神农种业实验室争创国家实验室基地,加快周口国家农高区建设,坚决遏制耕地“非农化”、防止“非粮化”,建成1500万亩高标准农田示范区,到2025年粮食种植面积稳定在1.6亿亩以上,力争粮食综合生产能力达到700亿公斤。落实生猪产能、储备等逆周期调控机制和生猪良种补贴、生猪调出大县奖励等扶持政策,布局一批年出栏3000头以上的生猪产能调控基地,确保能繁母猪存栏数量稳定在360万头以上。(省发展改革委、科技厅、农业农村厅、农科院按职责分工负责)

72.健全粮食产购储加销体系。落实国家粮食最低收购价政策,鼓励企业与农户、家庭农场、农民合作社等建立长期稳定的购销合作关系。优化政府储备布局结构,推进区域性农产品应急保障供应基地建设和粮食储备库功能升级,确保粮食完好仓容稳定在9000万吨左右。深入实施优质粮食工程,引导粮油企业推进粮油深加工和副产物循环利用,强化粮油品牌建设,培育壮大大型粮油企业集团。支持郑州商品交易所等发展粮油期货和现货市场,培育10个产值20亿元以上的大型粮食物流产业园区,建设连通国内外、集购储运加销于一体的国家级粮油储运交易中心。(省发展改革委、农业农村厅、粮食和储备局按职责分工负责)

(二)强化能源安全保障。

73.提升能源生产储备能力。开展重点煤矿安全改造和智能化建设,推动省内煤炭企业在省外权益煤矿扩能增产,完善鹤壁、南阳(内乡)、义马等国家煤炭储备基地功能,确保煤炭产能稳定在1.4亿吨/年以上,到2025年煤炭静态储备能力达到500万吨以上。进一步释放青电、疆电入豫工程送电能力,谋划豫中东特高压输电工程,研究论证外电入豫新通道。完善以郑州为枢纽的油品骨干网络,实施省内油品管道互联互通工程,加快西气东输三线中段河南段等天然气外引通道项目建设,到2025年天然气外引能力达到200亿立方米/年。推进可再生能源发展,加大屋顶分布式光伏发电、风电、中深层地热供暖布局力度,到2025年可再生能源发电装机达到5500万千瓦以上。加快发展大型独立储能电站,力争到2025年新型储能规模达到500万千瓦。(省发展改革委、工业和信息化厅按职责分工负责)

74.完善煤电油气运保障协调机制。加强电煤供应监测分析,督促燃煤发电企业落实电煤最低库存制度,深化与晋陕蒙新等煤炭资源富集省份合作,推进电煤中长期合同签约全覆盖。强化电力迎峰度夏度冬保供、采暖季电力绿色调度,持续增强电力需求侧响应能力,科学组织实施有序用电。健全政企运输沟通协调机制,保障重点物资运输需求。(省发展改革委、交通运输厅、中国铁路郑州局集团按职责分工负责)

(三)推动应急管理能力建设。

75.加强应急物资保障体系建设。加快豫中(郑州)、豫中南(平顶山)、豫东(商丘)、豫西(洛阳)、豫南(信阳)和豫北(鹤壁)6个区域性综合应急救援保障基地建设,科学布局市级库、县级库和乡镇存储点,构建省、市、县、乡四级应急物资储备网络。完善简化救灾物资紧急调拨程序,建立综合交通紧急运输管理协调联动机制,推进省、市、县三级储备能力逐步达到自然灾害救助Ⅱ级应急响应标准。(省应急厅牵头负责)

76.加强应急救援力量建设。完善航空应急救援体系,建设豫中(郑州上街)、豫东(商丘民权)、豫西(洛阳万安)、豫西南(南阳姜营)、豫北(安阳林州)、豫南(驻马店平舆)应急航空救援基地网络,打造全省“2小时航空救援圈”。建立不少于100人的市级、不少于50人的县级、不少于20人的乡级救援队伍,推进应急救援队紧急调用、征用补偿和救援装备共享共用,提升协同救援能力和装备使用效率。(省应急厅牵头负责)

77.推进灾害事故防控能力建设。优化提升河南省灾害综合风险监测预警中心功能,推进安全风险分级管控与隐患排查治理双重预防机制常态常效运行,提高灾害事故准确感知、快速评估和精准预警能力。实施自然灾害防治技术装备现代化工程,提升地震灾害、地质灾害、气象灾害、水旱灾害、森林草原火灾等自然灾害防御工程建设标准。推动居民避难疏散场所应急应战一体化建设,力争到2025年省辖市主城区应急避难场所建设面积人均不低于1.5平方米。开展巨灾保险试点。(省应急厅、地震局、自然资源厅、气象局、水利厅、林业局、国动办、地方金融监管局按职责分工负责)

十、实施保障

(一)强化组织领导。各地、各部门要充分认识实施扩大内需战略的重大意义,自觉将本地、本部门工作纳入我省实施扩大内需战略总体部署中统筹谋划,以更加坚定的思想自觉、精准务实的举措,推动各项任务落实。

(二)强化政策协同。各地、各部门要认真落实本方案确定的各项目标任务和重大事项、重大项目两个清单,结合本地、本领域实际有针对性地推出一批政策措施,扎实推动各项工作开展,力争在重点领域和关键环节率先突破,形成扩大内需的强大合力。

(三)强化宣传引导。各地、各部门要加强宣传和引导,综合运用各类媒体平台宣传解读方案的新思路新举措,调动各方积极性、主动性、创造性。要深入挖掘本地、本领域实施扩大内需方面的成功案例并及时宣传推广,充分发挥示范引领效应,形成比学赶超、真抓实干的良好氛围。

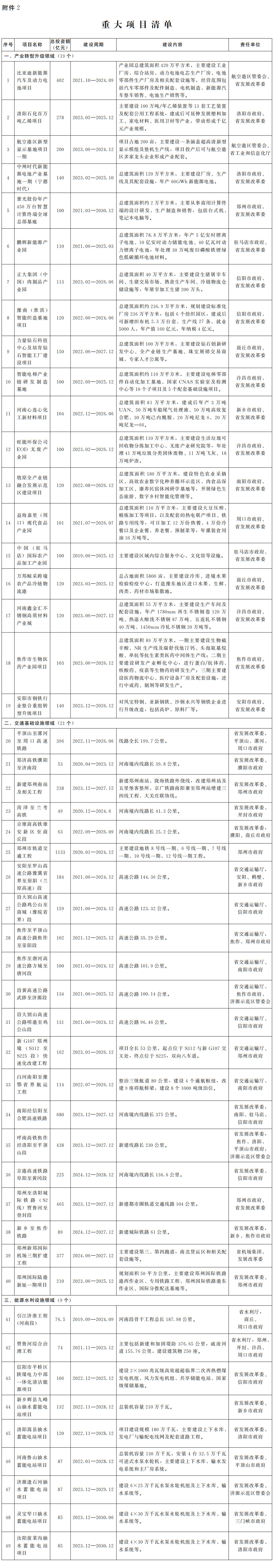
附件:1.重大事项清单

2.重大项目清单



主办单位:河南省南阳市发展和改革委员会

联系电话:0377-63136176 电子邮箱:63132832@163.com 地址:南阳市范蠡东路1666号市民服务中心北区1号楼2楼

豫公网安备 41130202000018号 备案序号:豫ICP备16013866号-3 网站标识码:4113000015

网站地图


访问统计:

仿站小工具